扫描到手机,带走继续看!
用手机或平板电脑的二维码应用拍下左侧二维码,可以
在手机继续浏览本文,也可以分享给你的联系人。
平台共享,
财富共享
老版区域站
首个云平台
一键登云
购物
行业云
鸿云
社交
云终端
扫描二维码下载APP
云平台帐号请直接登录
登录
忘记密码
注册新帐号
意见反馈
条围村 首页
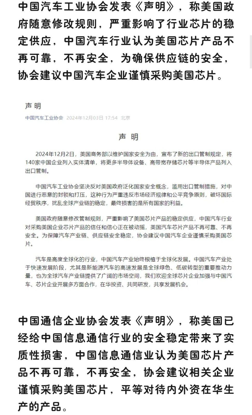
美国芯片不安全,中国四大协会发联合声明
中国
>
福建省
>
龙岩市
>
新罗区
>
西陂街道
>
条围村
>
鸡犬相闻
>
资讯
保存到云终端
2026/01/21 11:12:03
发布人云号:zyqzhongyuanjiu
打赏
收藏
注册
内容举报
相关信息:
美国芯片不安全,中国四大
改革攻坚,加“数”奔跑,
何宜健先生的加入将为公司
热烈欢迎泰自然品牌创始人
鸿蒙福建省公司董事长林敏
强强联手,智绘未来!福州
鸿蒙福建林敏董事长与龙岩
鸿蒙福建市场经理王林静女
热烈庆祝鸿蒙成立26周年
鸿蒙福建公司董事长林敏陪
数据资产到底值多少钱?《
 当前位置: 鸿蒙福
我来说两句已有(
0
人参与)
鸿蒙“我来说两句”用户公约
发表评论
最近评论
已有
0
人参与,查看更多评论
视觉焦点
美国芯片不安全,中
改革攻坚,加“数”
何宜健先生的加入将
热烈欢迎泰自然品牌
热点排行
美国芯片不安全,中国四大协会发
改革攻坚,加“数”奔跑,国家数
何宜健先生的加入将为公司带来更
热烈欢迎泰自然品牌创始人何宜健
鸿蒙福建省公司董事长林敏一行走
强强联手,智绘未来!福州美云建
鸿蒙福建林敏董事长与龙岩准服务
鸿蒙福建市场经理王林静女士和郭
热烈庆祝鸿蒙成立26周年
鸿蒙福建公司董事长林敏陪同湘潭